近日,Molecular Plant在线发表了南京农业大学赵方杰教授团队题为“Rice roots avoid asymmetric heavy metal and salinity stress via a RBOH-ROS-auxin signaling cascade”的研究论文,揭示了水稻根系通过呼吸氧爆发同源酶-活性氧-生长素(RBOH-ROS-Auxin)的信号通路,重塑根系构型以规避局部的重金属和盐胁迫。
土壤是高度异质的介质,土壤中养分、水分和有害物质在时空上往往分布不均。已有的研究表明,植物可以灵活地调整根尖的生长方向或根系的分支模式以获取生长所需的水分和养分。但植物根系如何响应分布不均的有毒物质(例如重金属和盐)?其机制如何?目前尚不清楚。

该研究首先发现,在局部的重金属(镉、铜、铅)和盐(NaCl)胁迫处理下,胁迫区域水稻根系生长受抑制,而无胁迫区域根系快速形成大量侧根。植物通过这一生长策略向无胁迫区域投资根系生物量,进而规避局部的重金属或盐胁迫(图1)。

图1. 水稻重塑根系构型以规避局部重金属和盐胁迫
(A) 非对称重金属和盐胁迫下的根系表型;(B) 非对称胁迫引发无胁迫区域根系的侧根加速产生;(C) 胁迫一侧根系生物量的积累基本停滞;(D) 在无胁迫一侧,根系生物量迅速增加;(E) 非对称胁迫下,两侧根系总生物量逐渐接近对照组。
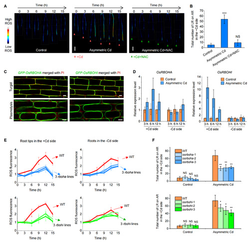
进一步研究表明,局部的重金属镉胁迫可以快速诱发根尖ROS爆发,并同时产生系统性ROS信号传递给无胁迫区域的根系。在胁迫一侧施加活性氧清除剂N-乙酰-L-半胱氨酸(NAC)可以抑制镉暴露诱发的根尖ROS爆发,同时也阻断了系统性ROS信号向无胁迫区域根系的传播,最终抑制了根系规避局部镉胁迫的现象。这些结果表明局部胁迫诱发的ROS响应与系统性ROS传播对于根系规避胁迫必不可少(图2)。此外,采用钙信号报告基因转基因材料以及钙信号抑制剂的实验结果表明,钙信号通过调节ROS也参与根系规避局部重金属胁迫。

图2. OsRBOHA与OsRBOHI在根系规避局部镉胁迫的作用
(A) 非对称镉胁迫诱发根尖ROS响应并激活系统性ROS信号; (B) ROS清除剂抑制根系规避非对称镉胁迫的作用;(C) OsRBOHA与OsRBOHI定位于细胞质膜;(D) 镉胁迫诱导OsRBOHA与OsRBOHI转录上调;(E) and (F) OsRBOHA与OsRBOHI参与ROS介导根系规避非对称镉胁迫。
通过一系列的生理及基因转录分析,发现两个定位于质膜的呼吸氧爆发同源酶OsRBOHA和OsRBOHI在转录水平上受镉胁迫诱导上调。敲除OsRBOHA和OsRBOHI可以显著抑制局部镉胁迫诱导的ROS响应和系统性ROS信号的传播,同时减弱了根系规避局部镉胁迫的能力,表明OsRBOHA和OsRBOHI在ROS介导的根系规避局部胁迫中起重要作用。随后,利用生长素报告基因株系、生长素转运和信号突变体进行实验,结合激素生理实验以及转录组分析,发现系统性ROS信号传播到无胁迫区域的根系后,促进了生长素信号以及细胞壁重塑基因的表达,从而加速侧根的快速形成与伸长。
综上所述,该研究揭示了水稻通过RBOH-ROS-Auxin信号通路模块重塑根系构型以规避免分布不均的重金属和盐胁迫(图3)。该胁迫规避策略有望被利用于提高作物对异质土壤环境的适应性,增强作物根系避免土壤中重金属富集斑块的能力,减少有毒金属在粮食作物中的积累,从而保障食品安全。

图3. RBOH-ROS-Auxin信号通路介导水稻根系规避局部重金属和盐胁迫的机制模型
资环学院博士生王汉卿为该论文的第一作者,赵方杰教授为通讯作者。博士生赵星宇、宣伟教授和汪鹏教授参与了该项研究工作。该研究得到了科技部重点研发专项和江苏省研究生科研创新项目的资助。
全文链接:https://doi.org/10.1016/j.molp.2023.09.007
阅读次数:2127
【 转载本网文章请注明出处 】