近日,农学院王秀娥教授团队在《Nature Communications》发表了题为“A wheat CC-NBS-LRR protein Ym1 confers WYMV resistance by recognizing viral coat protein”的研究论文。该研究通过经典遗传学方法结合突变体创制、转录组和比较基因组分析,成功克隆了目前生产上应用最广、来自山羊草属外源片段渐渗的抗小麦黄花叶病基因Ym1,系统阐明了其从根部源头阻断病毒侵染的抗性机制。
20世纪60年代,由小麦黄花叶病毒(Wheat yellow mosaic virus, WYMV)引起的小麦黄花叶病毒病在我国四川首次报道,90年代在江苏苏中等地区重发,最初命名为小麦梭条花叶病,后更名为小麦黄花叶病。WYMV通过土壤中禾谷多黏菌(Polymyxa graminis, Pg)作为介体侵染和传播,因此培育和利用抗病品种是最有效和根本的防控措施。不同研究团队在2DL、3BS、5AL、6DS等染色体上定位了抗性位点,其中位于2D上的基因被多个研究团队反复报道,分别命名为QYm.nau-2D(本研究团队)、YmYF、YmIb和Q.Ymym等,但该基因尚未克隆,其介导的抗性遗传机理也不清楚。
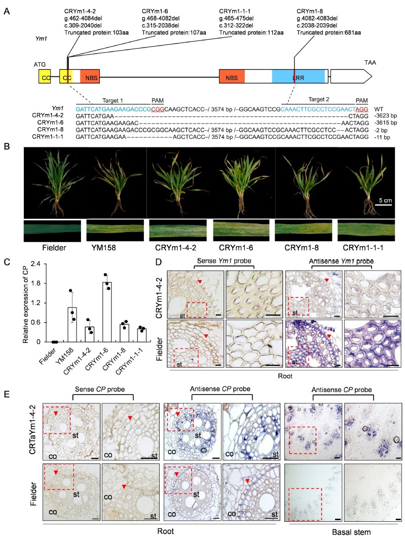
2023年,我们发现Ym1来自一个山羊草属物种的外源渐渗(Chen et al., 2023, TAG),由于定位区间重组抑制,增加了Ym1克隆的难度。为此,研究团队引入中国春ph1b突变体促进同源重组,将定位区间缩小至5.8 Mb区间(Fielder 2D: 610.7Mb~616.5 Mb);对EMS诱变获得的感病突变体进行重测序,与Fielder(携有Ym1)基因组序列比对,发现候选区间内仅有编码CC-NBS-LRR类抗病蛋白(NLR)基因(TraesFLD2D01G565300)在3个突变体中均发生序列变异;转录组分析表明,该基因受WYMV侵染诱导在根部特异上调表达;共线性分析发现,该基因仅存在于Fielder等携有Ym1的品种中,在其他品种中缺失;因此将其视为Ym1唯一候选基因。功能验证显示,NLR靶向敲除突变体及其基因敲低植株均丧失抗性,而过表达NLR的转基因植株则抗病性增强,证实该NLR是Ym1的目的基因。

图1小麦抗黄花叶病Ym1基因的精细定位和候选基因预测

图2 Ym1的功能验证和根部特异性抗性解析
进一步研究发现,Ym1通过识别并与WYMV外壳蛋白(CP)互作触发免疫反应:其LRR结构域与CP互作,CC结构域引发细胞坏死。亚细胞定位表明,Ym1在细胞核和细胞质中均有分布,Ym1-CP互作后,Ym1发生核-质重定位(从细胞核转移至细胞质),将其从抑制状态变为激活状态,引发过敏反应,从而赋予根部特异表达的Ym1抵御病毒向根的中柱鞘侵入的能力,阻止病毒进入地上茎叶部位。值得注意的是,Ym1仅抑制病毒侵染,不影响Pg在根部的定殖。

图3 Ym1识别WYMV的外壳蛋白(CP)触发过敏反应

图4 Ym1-CP互作导致Ym1的核-质重定位和激活
来源分析发现,Ym1仅在山羊草属部分物种中存在同源基因(89.2%-99.6%),例如高大山羊草(Ae. longissima)、西尔斯山羊草(Ae. searsii)等。其中Ym1与小亚山羊草(Ae. columaris, UcUcXcXc)和三芒山羊草(Ae. neglecta, UnUnXnXn或UnUnXnXnNnNn)的Ym1同源基因(分别来自Xc或Xn亚基因组)序列相似性大于99.4%,推测Ym1可能通过多倍体山羊草属物种与普通小麦杂交渐渗进入栽培小麦。

图5 Ym1来自小亚山羊草Xc或三芒山羊草Xn的亚基因组
最后,研究团队提出Ym1介导的WYMV抗性的可能模型:Ym1表达具有根部特异性,病毒侵染诱导上调表达;Ym1在没有病毒感染时以自抑制状态存在于细胞核和细胞质,病毒侵染时,Ym1识别WYMV的CP,抗病蛋白转变为激活态并出核进入细胞质,触发过敏反应,从而阻断病毒侵入根中柱鞘细胞和地上部组织。

图6 Ym1抗黄花叶病的机制模型
本研究由南京农业大学已毕业博士陈一鸣、博士研究生孔德卉、青年教师王宗宽副研究员为共同第一作者,王秀娥教授与肖进副教授为共同通讯作者。宁波大学陈剑平院士和羊健教授团队、中国农科院的张学勇研究员、杨平研究员为本研究提供了指导和大力支持。河南农业大学陈锋教授、孙炳剑教授、江苏里下河农科所小麦育种团队、盐都农科所郭红研究员团队在多年抗性鉴定中给予大力支持。南京大学孙博教授团队助理教授陈炜博士、南京农业大学植保学院陶小荣教授、南京农业大学农学院王海燕教授、王巍教授、温明星副研究员、孙丽博士参与本工作。威斯康辛大学麦迪逊分校翁益群教授、悉尼大学Robert A. McIntosh教授和澳大利亚CSIRO的Evans Lagudah教授在写作中给予了宝贵意见。本研究获国家自然科学基金、江苏省重点研发计划等项目资助。
阅读次数:1150
【 转载本网文章请注明出处 】