近日,南京农业大学张群教授团队与中国农业大学张静教授团队合作,在《Molecular Plant》上在线发表了题为“SnRK2.5-mediated phosphorylation of PIN2 links osmotic stress signaling with auxin-dependent root adaptive growth in Arabidopsis”的研究论文。该研究揭示了拟南芥ABA非依赖型激酶SnRK2.5通过磷酸化生长素转运蛋白PIN2,调控根系生长素运输和渗透胁迫适应的分子机制,为培育抗逆作物提供了新靶点。

植物生长离不开水分,当遭遇干旱或盐碱环境时,根系会启动一系列适应性反应:比如向水分充足的方向弯曲(向水性)、减缓伸长以减少水分消耗。这些反应的核心是生长素的不对称分布,而生长素的运输主要依赖PIN-FORMED(PIN)家族转运蛋白,其中PIN2在根系表皮细胞中负责生长素的极性运输,是调控根向地性、向水性的关键“搬运工”。此前研究发现,渗透胁迫会干扰PIN蛋白的定位和活性,但具体调控机制尚不明确。SNF1相关蛋白激酶2(SnRK2)家族是植物应对渗透胁迫的核心信号分子,其中SnRK2.2/3/6依赖ABA发挥作用,而SnRK2.5等成员则通过ABA非依赖途径响应胁迫。然而,ABA非依赖途径家族SnRK2如何与生长素运输系统联动,帮助根系适应渗透胁迫,仍是未知。
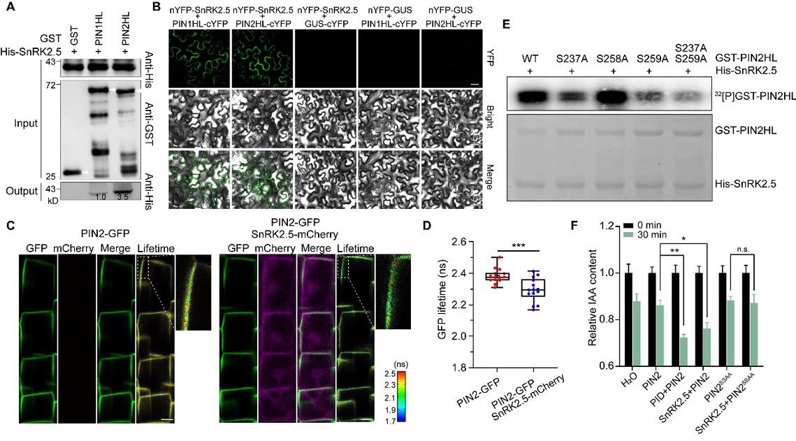
该研究首先通过蛋白互作筛选,发现SnRK2.5能与PIN2的亲水环(HL)直接结合,且这种相互作用在根系表皮细胞中尤为显著。FRET-FLIM实验证实,二者在植物体内确实存在相互作用。体外激酶实验表明,SnRK2.5能特异性磷酸化PIN2亲水环上的两个丝氨酸位点—Ser237和Ser259。为验证这两个位点的功能,将Ser237/259突变为丙氨酸(PIN2SSAA,模拟去磷酸化)或谷氨酸(PIN2SSEE,模拟持续磷酸化)。通过非洲爪蟾卵母细胞的生长素转运实验发现,只有当SnRK2.5与PIN2共表达时,生长素转运活性才显著增强;而SnRK2.5与PIN2SSAA共表达不能激活其对生长素的转运能力(图1)。这表明,SnRK2.5通过磷酸化Ser237/259激活PIN2的生长素转运功能。

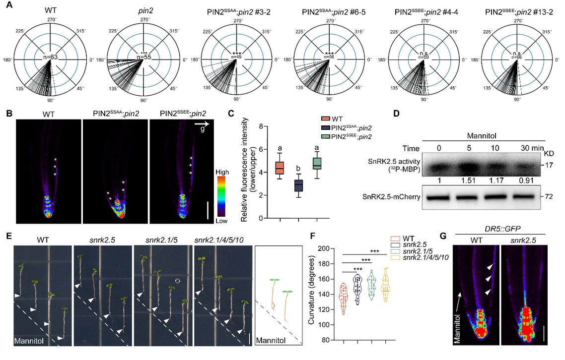
为探究这一磷酸化事件的生理意义,团队聚焦根系的两个核心反应:向地性(根向重力方向生长)和渗透胁迫适应。在向地性实验中,pin2突变体根系无法正常弯曲,而转入野生型PIN2WT或持续磷酸化的PIN2SSEE后,根系能恢复向地性;但转入PIN2SSAA的突变体,向地性缺陷仍未改善。通过生长素报告基因DR5::GFP观察发现,PIN2SSAA植株的根系生长素分布紊乱,无法形成重力诱导的不对称积累,这表明SnRK2.5介导的PIN2磷酸化,是生长素不对称分布和根系向地性的关键。研究发现,snrk2.5突变体根系对渗透胁迫更敏感,无法有效避开高渗区域。进一步观察显示,渗透胁迫会诱导SnRK2.5激活,进而减少PIN2的内吞和液泡降解(图2)。上述结果表明,SnRK2.5通过磷酸化稳定PIN2在细胞膜上的丰度,并激活PIN2的转运活性,确保生长素运输在胁迫下的正常进行。

图2. SnRK2.5参与调控PIN2介导的根向重力性反应和渗透反应
基于上述结果,该研究提出如下工作机制(图3):在正常生长条件下,SnRK2.5活性较低,部分PIN2蛋白处于非激活状态,维持根系正常生长;当遭遇渗透胁迫时,SnRK2.5会在短时间内被快速激活,一方面磷酸化PIN2蛋白Ser237/259激活其生长素转运活性,促进生长素不对称分布以驱动根系向水性弯曲;另一方面稳定PIN2在细胞膜上的丰度,确保胁迫下生长素运输的正常进行。

图3 SnRK2.5在渗透胁迫适应过程中磷酸化PIN2调控生长素动态运输的工作模型
南京农业大学生命科学学院张群教授与中国农业大学生物学院张静教授为本文的共同通讯作者,南京农业大学生命科学学院的博士研究生张淑娟为本文的第一作者,南京农业大学生命科学学院的章文华教授、沈立轲副教授和德国明斯特大学的Jörg Kudla教授参与了部分研究工作。本研究得到了国家重点研发计划、中央高校基本业务费、国家自然科学基金、拼多多-中国农业大学研究基金和海南省自然科学基金等项目的资助。
原文链接:https://www.cell.com/molecular-plant/fulltext/S1674-2052(25)00432-0
阅读次数:104
【 转载本网文章请注明出处 】