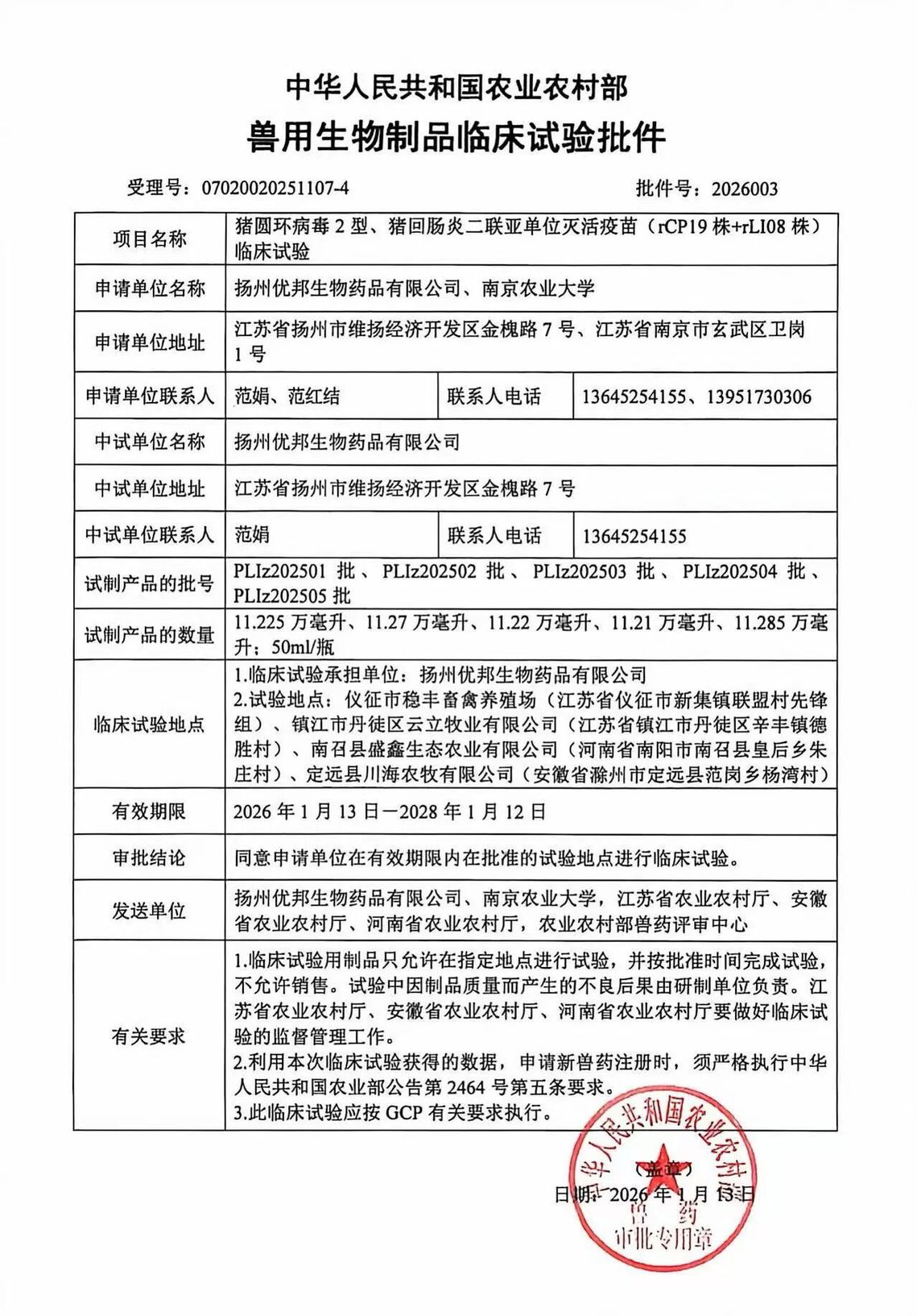
近日,由优邦生物药品有限公司与南京农业大学范红结教授团队联合研制的“猪圆环病毒2型、猪回肠炎二联亚单位灭活疫苗(rCP19株+rLI08株)”正式获得中华人民共和国农业农村部颁发的《兽用生物制品临床试验批件》(批件号:2026003),标志着该疫苗的研发工作取得关键性进展,即将进入临床试验阶段。该疫苗是针对生猪养殖中常见的圆环病毒2型感染与回肠炎的重要防控产品,其研发成功有望为养殖业提供一种安全高效的疫病防控新工具。

此次临床试验获批,是南京农业大学与扬州高新区“双高协同”推进科研团队与科技企业合作的重要成果,展现了“双高协同”校企合作在推动科技创新与产业创新深度融合上的潜力与成效。此成果纳入江苏省概念验证中心(南京农业大学现代农业产业领域)成果库,是江苏省概念验证中心(南京农业大学现代农业产业领域)重要熟化标的物。
南京农业大学与扬州高新区为江苏省“双高协同”创新发展试点结对单位,聚焦生物健康产业,协同开展靶向农药、新型动物疫苗、宠物创新药、生物制造装备等攻关项目,以创新链引领高新区新质转型,以产业链驱动关键核心技术攻关。期待该疫苗临床试验顺利推进,也期待更多合作项目产出更多的创新成果和产业成果,为我国生物健康产业高质量发展贡献力量。
阅读次数:65
【 转载本网文章请注明出处 】