近日,《Molecular Horticulture》在线发表了南京农业大学侯喜林教授团队题为“Fine-mapping revealsBcNAC153 act as a negative regulator controlling high temperature tolerance inBrassica rapa”的研究论文。该研究通过构建高密度遗传图谱,成功鉴定到一个调控不结球白菜高温耐受性的关键负调控因子BcNAC153,并系统解析了其在高温胁迫响应中的作用机制,为耐热蔬菜品种的分子育种提供了新靶点。


全球气候变暖趋势加剧,极端高温天气频发,对蔬菜作物的生长、产量及品质构成了严重威胁。不结球白菜(Non-heading Chinese cabbage,NHCC)作为一种喜冷凉气候的叶菜类蔬菜,其最适生长温度为15-20℃。当环境温度超过30℃时,其产量可下降25%-60%,叶片增厚变暗、口感品质下降等问题频发,严重制约了夏季生产。因此,挖掘不结球白菜耐热关键基因、解析其分子调控机制,对于培育耐热新品种具有重要意义。
高密度遗传图谱构建及候选基因定位
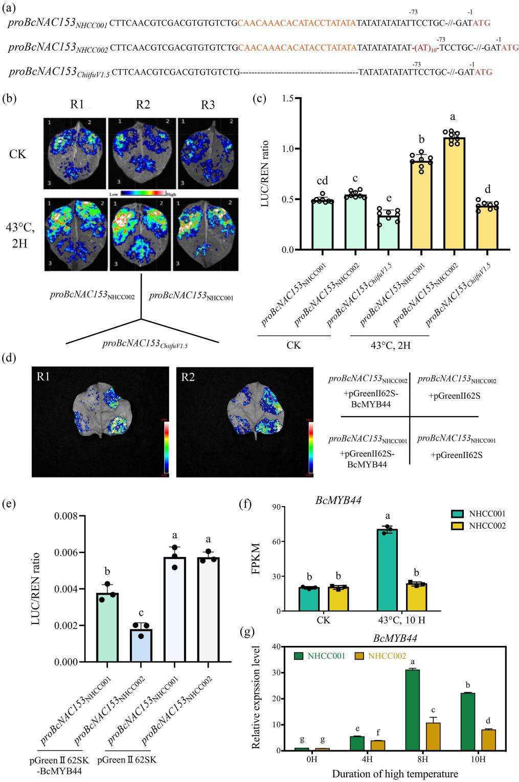
以高温耐受型自交系NHCC001和高温敏感型自交系NHCC002为亲本,构建了包含312个单株的F₂分离群体,并利用全基因组重测序技术构建了一张包含3608个bin标记的高密度遗传图谱,总图距为1156.88 cM,平均相邻标记间距仅为0.32 cM。基于该图谱,研究者在A01染色体上定位到一个主效QTL,可解释6.101%的表型变异。进一步通过转录组数据分析,筛选获得了一个响应高温胁迫的NAC转录因子家族基因,命名为BcNAC153。该基因在高温敏感材料NHCC002中的表达水平显著高于耐热材料NHCC001,提示其可能作为负调控因子参与高温耐受性调控。

图1遗传图谱构建及候选基因定位
BcNAC153负调控高温耐受性及其转录调控机制
通过在拟南芥和不结球白菜中进行过表达及瞬时转化实验,研究者证实BcNAC153的过表达导致植株高温耐受性显著下降,电解质渗漏率升高,表明BcNAC153是高温耐受性的负调控因子。进一步对BcNAC153启动子序列进行分析,发现耐热与敏感材料之间存在(AT)n插入变异,其中耐热材料中(AT)n插入数量较少(6-8个),而敏感材料中则较多(18-26个)。启动子活性分析表明,该(AT)n插入序列是高温响应所必需的关键顺式元件。通过酵母单杂交文库筛选及双荧光素酶报告实验,研究鉴定出转录因子BcMYB44可直接结合BcNAC153启动子并抑制其转录活性,且BcMYB44在耐热材料中的表达水平显著高于敏感材料,与BcNAC153的表达呈现相反趋势。

图2BcMYB44可直接结合BcNAC153启动子并抑制其转录

图3 BcNAC153与BcCRK1相互作用
BcCRK1通过泛素化途径促进BcNAC153蛋白降解
为探究BcNAC153在高温信号通路中的调控机制,研究者通过酵母双杂交文库筛选获得其互作蛋白BcCRK1,并通过Pull-down、Co-IP及双分子荧光互补(BiFC)等多种手段验证了二者的相互作用。亚细胞定位结果显示,BcNAC153定位于细胞核和细胞膜,而BcCRK1主要定位于细胞膜。进一步研究发现,BcCRK1可通过26S蛋白酶体途径促进BcNAC153的泛素化降解。当使用蛋白酶体抑制剂MG132处理后,BcCRK1介导的BcNAC153降解被有效阻断,证实了BcCRK1在蛋白水平对BcNAC153的负调控作用。

图4 高温胁迫下表型分析
BcNAC153调控下游衰老相关基因表达
通过构建热激诱导型过表达株系pHSP::BcNAC153,研究者发现该株系在高温处理后表现出更严重的萎蔫表型,电解质渗漏率显著升高且恢复能力减弱。相反,pHSP::BcCRK1过表达株系则表现出更强的耐热性。qRT-PCR分析显示,BcNAC153的诱导表达可显著上调叶绿素降解相关基因(NYC1、PAO1、SGR1)和程序性细胞死亡相关基因(CEP1、BFN1)的表达,同时下调活性氧清除相关基因(RbohD、CAT1、CAT2)的表达,揭示了BcNAC153通过影响叶绿素降解、程序性细胞死亡及活性氧积累等多个途径负调控高温耐受性的分子机制。

图5 BcNAC1531调控不结球白菜极端高温耐受性机制示意图
本研究首次在不结球白菜中系统揭示了BcNAC153作为高温耐性负调控因子的分子机制,不仅为不结球白菜耐热分子育种提供了重要的基因资源,也为其他蔬菜作物的耐热性改良提供了理论依据和新思路。
南京农业大学博士生厉恩铜、已毕业博士生刘高峰为论文共同第一作者,南京农业大学侯喜林教授和西南大学张子昕教授为共同通讯作者,南京农业大学为该成果的主要完成单位。南京农业大学李英教授、张昌伟副教授、刘同坤教授也对本研究提供了帮助。该研究得到了江苏省种业振兴项目[JBGS(2021) 064 and JBGS(2021) 015]、三亚科技创新项目(2022KJCX80)等项目的资助。
原文链接:
https://link.springer.com/article/10.1186/s43897-025-00208-5
阅读次数:594
【 转载本网文章请注明出处 】